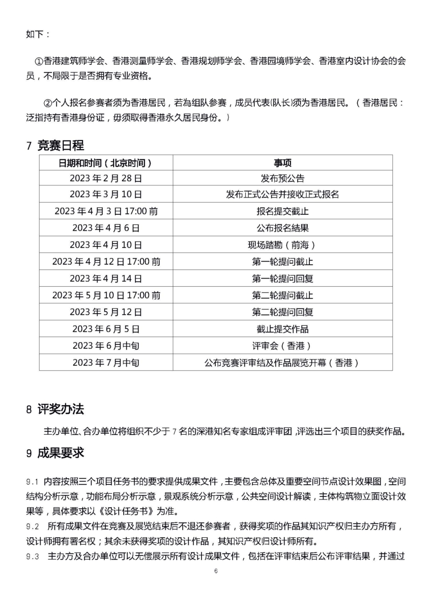
https://tonytsewaichuen.com/qianhai/wp-content/uploads/2023/02/2023.2.27-定稿-预公告(前海版本_頁面_1.jpg
2339
1654
root
http://tonytsewaichuen.com/qianhai/wp-content/uploads/2025/05/WechatIMG9.png
root2023-02-27 12:40:522023-03-03 16:23:05前海•香港青年设计师竞赛 预公告(前海版本)
前海‧香港青年設計師競賽 (預告) 新聞稿
「前海‧香港青年設計師競賽」開始接受報名
Scroll to top